Last updated 7 months ago
When a dispute arises, freelancers often face biased, opaque decisions from centralized platforms. They feel unheard and powerless, with no fair recourse. This injustice is a huge barrier to trust.
This system creates a 'jury of peers' from the community to resolve disputes. It empowers users to have their case heard fairly and transparently, ensuring justice is accessible and affordable for all
This is the total amount allocated to [Aladin] Ensuring Fair Justice for On-Chain Disputes.
Please provide your proposal title
[Aladin] Ensuring Fair Justice for On-Chain Disputes
Enter the amount of funding you are requesting in ADA
80230
Please specify how many months you expect your project to last
6
Please indicate if your proposal has been auto-translated
No
Original Language
en
What is the problem you want to solve?
When a dispute arises, freelancers often face biased, opaque decisions from centralized platforms. They feel unheard and powerless, with no fair recourse. This injustice is a huge barrier to trust.
Supporting links
Does your project have any dependencies on other organizations, technical or otherwise?
No
Describe any dependencies or write 'No dependencies'
No dependencies
Will your project's outputs be fully open source?
Yes
License and Additional Information
The core arbitration smart contract and the accompanying Software Development Kit (SDK) will be released under the Apache 2.0 open-source license. This ensures our "Sultanate" protocol can become a foundational, public good—a decentralized justice layer that any project on Cardano can integrate to resolve disputes fairly and transparently.
Please choose the most relevant theme and tag related to the outcomes of your proposal.
Business Services
Describe what makes your idea innovative compared to what has been previously funded (whether by you or others).
While other projects focus on specific applications, this proposal builds a foundational justice layer for the entire community. The innovation is decentralizing power itself. By creating a community-run arbitration system, corporate judges are replaced with a jury of peers. This is a radical step towards a self-governing ecosystem where fairness is not dictated from the top down, but built from the ground up. This unlocks the potential for truly fair and transparent digital societies on Cardano.
Describe what your prototype or MVP will demonstrate, and where it can be accessed.
The MVP will be an interactive prototype where users can experience being a juror. They'll log in, review a sample dispute case, and cast their vote. They'll see in real-time how the system rewards honest participation and builds consensus. This will be accessible on Testnet with a full video walkthrough. The goal is for users to feel the power and responsibility of community-driven justice, demonstrating that a fair, decentralized court is not just a theory, but a tangible reality.
Describe realistic measures of success, ideally with on-chain metrics.
Success is measured by the community's trust in the system. The key community metric is the number of active participants in our simulated juror program. The initial goal is to engage 100+ community members as test jurors within three months. The quality of experience will be measured through surveys, aiming for a >80% confidence rating from participants that the process is fair and unbiased. Their belief in the system is our most important metric.
Please describe your proposed solution and how it addresses the problem
For every dollar lost to a payment dispute, businesses incur an additional $3.75 to $4.61 in total costs, contributing to billions in economic friction. But the true cost is human: the frustration and powerlessness a user feels when facing an opaque, biased decision from a centralized platform. For Cardano to host the high-value agreements of the real world, it cannot just offer efficiency; it must offer justice. The lack of a fair, affordable, and on-chain recourse for disputes is a critical barrier to mainstream adoption, and the time to solve it is now.
See more the research: https://docs.aladin.work/en/market-insight/global-gig-economy-market-opportunity-analysis))
This proposal will equip the Cardano ecosystem with a decentralized justice layer, the "Sultanate." Think of it as a 'jury of peers' for the digital age. When a dispute arises, the case is not sent to a corporate support desk, but to a council of experienced community members who stake their own funds to participate as jurors. This is made possible through a smart contract built with Aiken for maximum security. It uses game theory—a concept that uses incentives to guide behavior—to ensure fairness. Honest jurors who vote with the consensus are rewarded; those who vote randomly or maliciously lose their stake. This elegant economic model replaces the need for a central authority with a system where the community itself is incentivized to uphold justice.
Crucially, this is not a theoretical experiment. This justice layer is the next logical evolution of the Aladin ecosystem, built upon the foundation of our existing Aladin Work application, which is already live on the Apple App Store and Google Play. The community is not funding a project from scratch but is empowering the next, critical phase of a live, ongoing initiative. The platform for these disputes to arise already exists; now is the time to build the court.
We acknowledge that this MVP focuses on creating the core juror experience—staking, voting, and seeing the incentive model in action. It is a strategic decision to perfect the human and economic elements first. This ensures the system is fair and trusted before it is integrated to adjudicate real, high-value contracts. This proposal is a single, calculated step in a much larger journey to make Cardano the most just and trusted platform for global commerce.
Redefining the Gig Economy
Aladin is a decentralized protocol and application built on Cardano, with a mission to provide a fair, transparent, and efficient infrastructure for the global job economy.
Our philosophy is encapsulated in the name Aladin, inspired by the timeless story of empowerment. In our ecosystem, every user is an 'Aladin' - empowered as the protagonist of their own journey, holding complete control. The $LAMP token is not merely an asset; it is their 'Magic Lamp' - the key to unlocking the full power of the protocol.
By holding $LAMP and making a request - whether it's seeking talented personnel for a complex project or finding help to fix a gas stove at home - an Aladin summons their 'Genie', ready to turn their wishes into tangible outcomes, safely and transparently.
Simplified Hiring: Aladin helps employers easily find suitable candidates based on their on-chain reputation (represented by their CVC score), minimizing time spent on interviews and manual verification.
High-Commitment Contracts: Smart contracts automatically lock the committed assets ($LAMP) of both parties, creating a serious work environment and ensuring both sides fulfill their responsibilities.
Verifiable Proof of Experience: Aladin encodes the experience accumulated through each successfully completed contract into a CVC score. This reputation is immutable, owned by the user, and can be leveraged across the entire Web3 ecosystem, not just on the Aladin app.
Lack of Trust and Commitment: Parties are often hesitant to engage due to the absence of mechanisms that guarantee contract enforcement and fair payment.
Difficult to Verify Experience: Resumes and recommendation letters are easily forged and do not reflect true capabilities, leading to risks for employers.
Walled Gardens (Data Silos): A worker's valuable experience on one platform (e.g., Upwork) cannot be transferred to another, forcing them to build their reputation from scratch repeatedly.
High Fees and Opaque Processes: Incumbent platforms charge high service fees, and their dispute resolution processes are often centralized, non-transparent, and potentially biased.
Aladin's Solution: A Global Trust and Reputation Layer
Aladin is more than just an application; it is a foundational protocol that solves the above issues by:
Establishing Trust through asset-backed escrow smart contracts.
Building Immutable Reputation via the on-chain CVC score, which reflects both experience and commitment.
Ensuring Justice with a decentralized arbitration system where the community, acting as Sultans, resolves disputes.
Promoting Open Interoperability through the Job-SCaaS model, allowing any other application to leverage Aladin's infrastructure.
CVC (Committed Value in the Contract) is Aladin's core reputation score.
Calculation: The CVC value of a contract is based on the value of the staked $LAMP, pegged to a reliable stablecoin to insulate the reputation score from token price volatility.

Accumulation: Upon successful completion of a job, the final transaction consumes the old reputation UTXO and creates a new one with an updated CVC score for both the Aladin and the Genie, permanently recording the experience on-chain.
The Aladin ecosystem consists of two key components working in symbiosis:
The Aladin Protocol: The decentralized infrastructure layer, comprising smart contracts, Aladin Nodes, and governance rules.
The Aladin App: The user-facing application (web/mobile) that allows end-users to easily interact with the Aladin Protocol.
Aladin: An individual or organization with a need, who posts a job or project.
Genie: A skilled individual who performs the requested job.
Sultan: The "arbiters," who are high-reputation Aladins or Genies (with high CVC scores). They can be nominated to the Petition Resolution Council to adjudicate disputes in specific job contracts.
The workflow of a contract on Aladin is designed to cover real-world scenarios, from initiation to either successful completion or failure.

Start: An Aladin posts a job request and criteria. The protocol suggests suitable Genies.
Contract Setup: The Aladin and Genie agree on terms and sign the smart contract.
Escrow: Both parties escrow $LAMP tokens. A Hydra Head can be opened for complex tasks.
Execution: The Genie performs the tasks.
Resolution: If it is Completed, both parties agree, the contract succeeds, funds are distributed, and the Treasury is updated. If it is Petition: In case of a dispute, the arbitration process with a Sultan is initiated (see Section 9). If the Deadline Risk: The Aladin may choose to outsource through a trusted Aladin Service Provider.
Reputation Update: Regardless of the outcome, the CVC scores of both parties are adjusted accordingly.
End: The smart contract is closed, the Hydra is closed also (if yes)
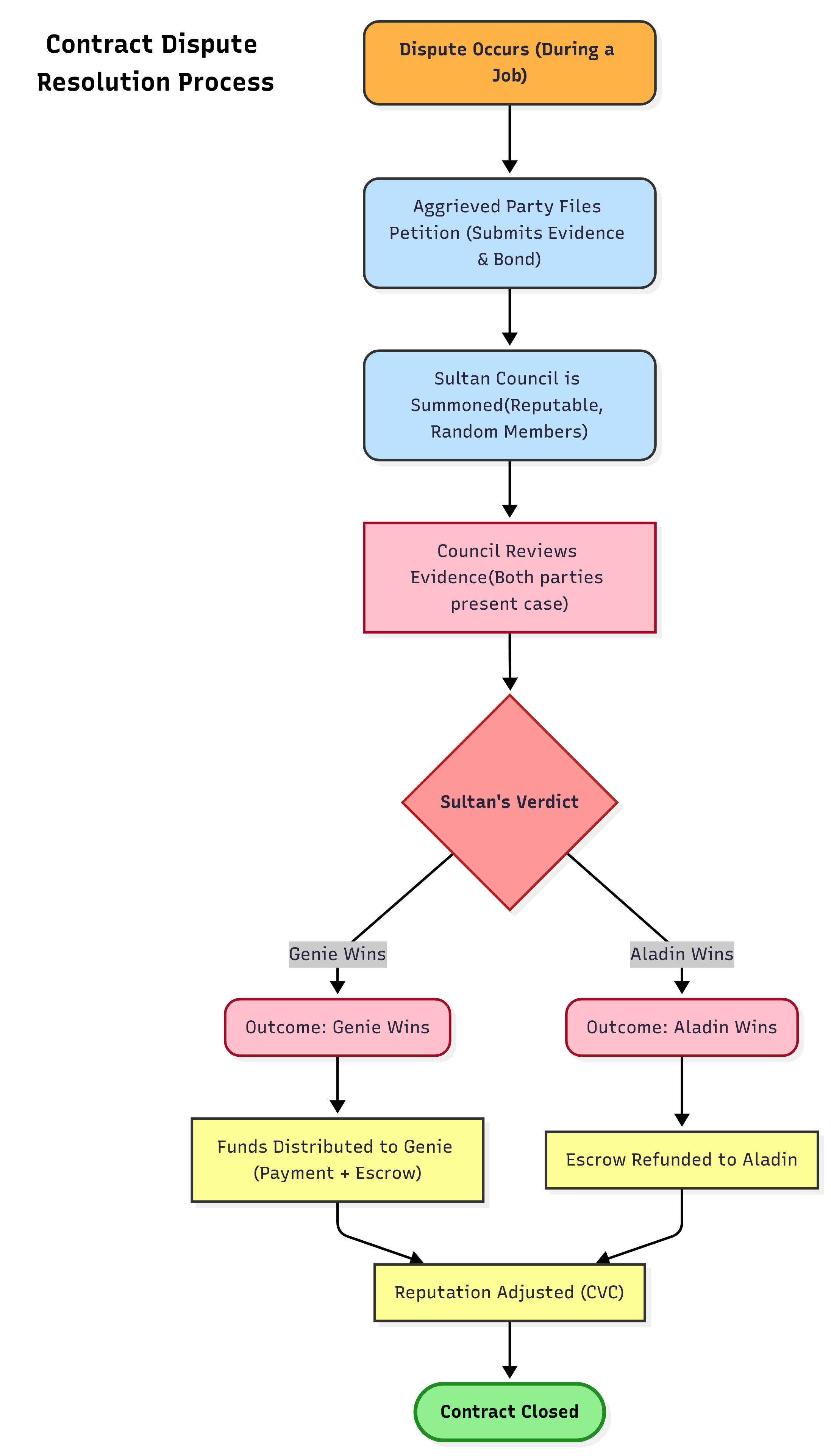
This is the core mechanism for ensuring fairness.

Initiation: An Aladin or Genie initiates the "Dispute" path.
Participation: A Sultan Council is randomly convened from high-reputation (high CVC) Genies and Aladins with relevant experience. They are tasked with arbitrating the dispute and casting votes to reach a final verdict.
Outcome:
Consequence: The losing party's CVC score is negatively impacted. Transaction fees from the fund distribution are sent to the Treasury.
Please define the positive impact your project will have on the wider Cardano community
This proposal's impact begins by establishing a new standard for fairness on Cardano, creating a trusted environment where complex, high-value agreements can finally thrive. The immediate goal is to engage over 100 community members in our simulated juror program and achieve a >80% confidence rating in the system's fairness. This isn't just about testing code; it's about building social consensus. These 100+ participants and their feedback will become an undeniable testament to the viability of decentralized justice, de-risking the concept for the entire ecosystem.
From this proven foundation, the impact expands exponentially as the open-source "Sultanate" protocol becomes a public good—a plug-and-play 'justice layer' for other Cardano projects:
Ultimately, this project transforms Cardano from a platform of immutable transactions into a platform of enforceable agreements. It creates the missing piece needed for real-world adoption. By building this foundational justice layer, this project doesn't just deliver a dApp; it solidifies Cardano's reputation as the most secure, fair, and sophisticated platform for the future of the global economy.
What is your capability to deliver your project with high levels of trust and accountability? How do you intend to validate if your approach is feasible?
This proposal doesn't ask the community to fund a project from an idea on a napkin; it asks the community to fund the acceleration of a moving train. The Aladin Work application is already live on the iOS and Android stores, a tangible and public demonstration of the team's ability to deliver polished, user-facing products. This existing momentum dramatically de-risks the community's investment.
You can download to check and use the app by search on the app stores or by get the URLs: https://docs.aladin.work/en/app
To bring this powerful tool to life, a team with specific, battle-tested experience is required. This project is feasible because it is helmed by the right experts for each critical challenge:
This team's commitment to transparency is a covenant with the community. The detailed, verifiable milestones and commitment to regular updates ensure every voter has a clear, real-time view of how their delegated funds are empowering the ecosystem, every step of the way. This rigorous process is our promise of accountability.
Milestone Title
Core Arbitration Logic & CLI
Milestone Outputs
Acceptance Criteria
Evidence of Completion
Delivery Month
2
Cost
17150
Progress
20 %
Milestone Title
Juror Portal UI & Case Viewer
Milestone Outputs
Acceptance Criteria
Evidence of Completion
Delivery Month
1
Cost
11790
Progress
20 %
Milestone Title
End-to-End Testnet Voting
Milestone Outputs
Acceptance Criteria
Evidence of Completion
Delivery Month
1
Cost
12860
Progress
20 %
Milestone Title
Adjudication & Security Audit
Milestone Outputs
Acceptance Criteria
Evidence of Completion
Delivery Month
1
Cost
20000
Progress
20 %
Milestone Title
Public Launch & Composability SDK
Milestone Outputs
Acceptance Criteria
Evidence of Completion
Delivery Month
1
Cost
18430
Progress
20 %
Please provide a cost breakdown of the proposed work and resources
The total budget of ₳80,230 is strategically allocated across five key milestones to ensure maximum efficiency and accountability. The breakdown is as follows:
Cost: ₳17,150 - Progress: 20%
Cost: ₳11,790 - Progress: 10%
Cost: ₳12,860 - Progress: 20%
Cost: ₳20,000 - Progress: 20%
Cost: ₳18,430 - Progress: 20%
How does the cost of the project represent value for the Cardano ecosystem?

As the table illustrates, the value generation for the Cardano network is designed to grow exponentially:
This phased growth unequivocally demonstrates that the value returned to the Cardano Treasury is projected to be many multiples of the total funding required for Aladin's foundational proposals. But the impact transcends financials. This level of consistent, real-world economic activity serves as a powerful beacon, significantly enhancing social proof and trust in the Cardano ecosystem for the entire world to see. It is a direct and tangible contribution to transforming the Cardano's vision of "1 billion users" from an aspiration into an achievable reality.
Terms and Conditions:
Yes
Aladin's groundbreaking vision is brought to life by a team that embodies a strategic fusion of talent: large-scale operational experience, top-tier fintech and blockchain expertise, a deep understanding of the real-world labor market, and a user-centric product mindset. We are the synthesis of Web2's execution power and Web3's decentralized vision.
To see more a about our team, please visit: https://docs.aladin.work/en/about/team