Last updated 8 months ago
African merchants lack simple, secure ways to accept ADA and settle locally, leaving them dependent on costly, outdated payment systems.
A Cardano payment gateway that lets African merchants accept ADA easily through checkout links, APIs, and local settlement with full compliance and reporting.
This is the total amount allocated to Cardano (ADA) Payments for African Businesses.
Please provide your proposal title
Cardano (ADA) Payments for African Businesses
Enter the amount of funding you are requesting in ADA
55000
Please specify how many months you expect your project to last
7
Please indicate if your proposal has been auto-translated
No
Original Language
en
What is the problem you want to solve?
African merchants lack simple, secure ways to accept ADA and settle locally, leaving them dependent on costly, outdated payment systems.
Supporting links
Does your project have any dependencies on other organizations, technical or otherwise?
Yes
Describe any dependencies or write 'No dependencies'
Our key dependencies include Cardano wallet connectors and node/infra providers like Eternl, Nami, Flint, Blockfrost, or Koios, which will ensure users can easily connect and transactions are reliable. For fiat integration, we will rely on licensed settlement partners such as Kotani Pay, Yellow Card, or Binance P2P, enabling smooth off-ramping into Ghanaian cedis. To guarantee security and scalability, we will use cloud and monitoring services such as AWS or Datadog, alongside independent security auditors like ChainSecurity or Trail of Bits.
Will your project's outputs be fully open source?
Yes
License and Additional Information
All gateway components (APIs, SDKs, plugins, dashboard) will be open-sourced under Apache-2.0 with docs, diagrams, and audits shared on GitHub. Community contributions via issues, PRs, and bounties will foster trust, reuse, and collaboration, positioning Cardano as the leading blockchain for real-world commerce in Africa.
Please choose the most relevant theme and tag related to the outcomes of your proposal.
Financial Services
Describe what makes your idea innovative compared to what has been previously funded (whether by you or others).
Our solution is innovative because it builds a full ADA-to-fiat payment gateway tailored for merchants, integrating Cardano wallets, on-chain swaps, and compliant off-ramp settlement via YellowCard—focusing on real-world commerce. In contrast, Project Catalyst’s funded African projects (e.g., developer hubs, identity systems) have focused on ecosystem education and infrastructure rather than payment infrastructure for businesses. We bridge that gap, enabling ADA to function as everyday money.
Describe what your prototype or MVP will demonstrate, and where it can be accessed.
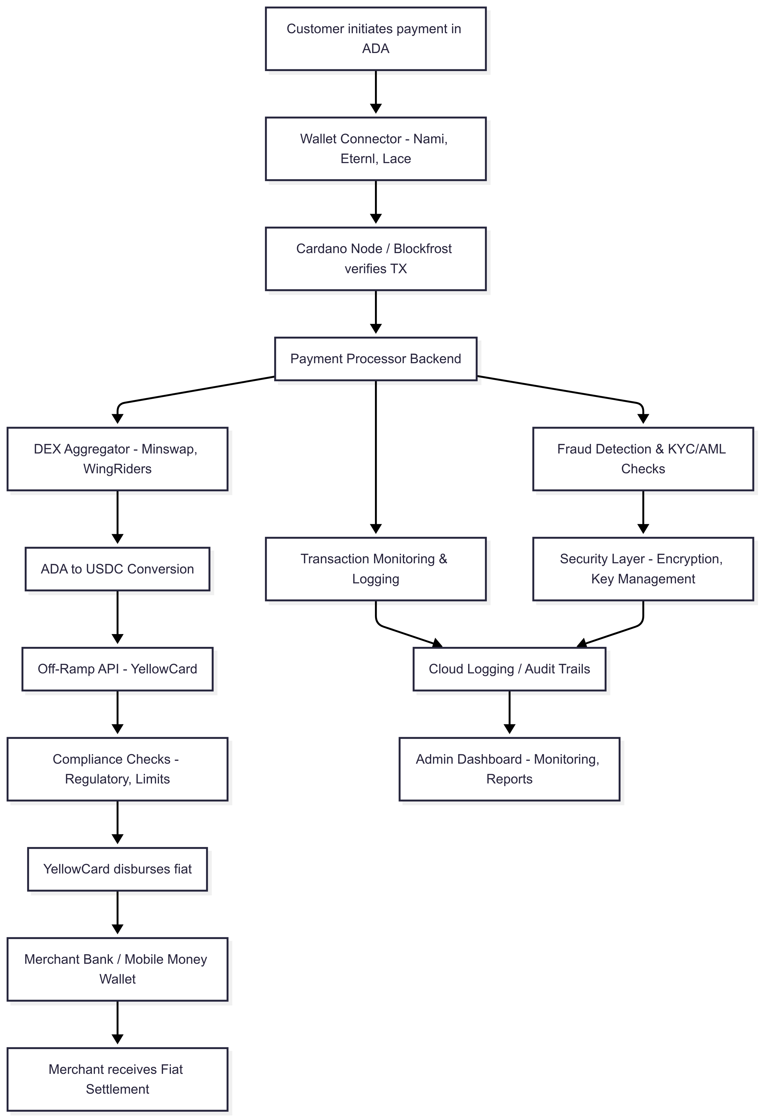
Our MVP will demonstrate a working ADA-to-fiat payment gateway for African merchants, showing how customers can pay in ADA and businesses receive instant local currency via YellowCard’s rails. It will include a merchant dashboard, API for integrations, and demo checkout. The MVP will be accessible through a web app, with sandbox access for developers and live pilot testing with selected businesses in Ghana and Nigeria. The source code would be accessed on our public github. Attached is the MVP architecture 
Describe realistic measures of success, ideally with on-chain metrics.
In 7 months, process 1,000+ unique ADA transactions on-chain, tracked via Cardano transaction IDs and wallet activity. Onboard 50+ African businesses, each completing at least one verified on-chain payment, demonstrating both blockchain adoption and real-world utility.
Please describe your proposed solution and how it addresses the problem
The African business landscape is rapidly expanding, yet merchants across the continent continue to face deep limitations when it comes to receiving global payments. While Africa is one of the fastest-growing regions for cryptocurrency adoption, most businesses cannot easily use this potential because there is no reliable, simple way to accept ADA and settle in local fiat currencies. Merchants and freelancers lose opportunities when foreign customers cannot pay them directly. At the same time, many businesses face barriers such as high transaction fees, long settlement times, and currency instability.
Our solution is to build a payment gateway that enables African merchants to accept ADA payments from customers worldwide and receive settlement directly in their local fiat currency (such as NGN, GHS, KES, ZAR, or UGX). This system is designed to bridge the gap between global cryptocurrency transactions and local economic realities in Africa. By focusing on ADA → fiat conversion, we are solving the most immediate pain point: providing businesses with an easy way to benefit from blockchain-powered payments without being exposed to the risks of volatility or the complexity of handling crypto wallets themselves.
Core Features
A simple, secure dashboard where merchants can generate ADA payment requests, invoices, or QR codes. They can track payment statuses, view settlements, and manage their earnings. The dashboard will prioritize ease of use, ensuring even non-technical merchants can onboard and use it effectively.
When a customer pays in ADA, the gateway instantly converts the crypto amount into the merchant’s preferred local fiat currency. This is enabled by integrating with liquidity providers and exchanges (such as Yellow Card and similar off-ramp solutions). This shields merchants from price volatility and ensures they always know the exact fiat amount they will receive.
African economies are heavily mobile-money and cash-driven. We will integrate with local banking systems and mobile money operators (e.g., MTN Mobile Money, Airtel Money, M-Pesa) so merchants receive fiat directly into their chosen settlement channel. Payments will typically settle within 24 hours, providing fast and reliable access to funds.
All payments are recorded on the Cardano blockchain, ensuring that transactions remain verifiable and auditable. This builds trust with both customers and merchants, reducing fraud and enabling businesses to show proof of payments.
Beyond the dashboard, we will provide an API that businesses can integrate into e-commerce stores, marketplaces, and applications. Developers can plug ADA payments into their systems while relying on our backend to handle conversion and settlement seamlessly.
Security is critical for adoption. Our gateway will follow best practices for key management, fraud prevention, and regulatory compliance. In regions where KYC/AML is required, we will implement lightweight onboarding that balances compliance with ease of access.
How This Solves the Problem
African businesses are currently limited in their ability to engage with global customers due to challenges with payment infrastructure. Traditional payment providers such as PayPal or Stripe often exclude African countries or impose high fees. Banks impose long delays, making it difficult for freelancers, SMEs, and startups to scale.
With our gateway, a freelance developer in Ghana can receive ADA payment from a US client and have the equivalent amount in GHS appear in their mobile money wallet by the next day. A small e-commerce store in Nigeria can accept ADA at checkout and get NGN in their local bank account, bypassing the limitations of international card payments. This creates real-world utility for ADA while directly solving a financial barrier for merchants.
Technical Approach
Frontend (Merchant Dashboard): Built as a responsive web app for merchants to create requests, track payments, and view settlements.
Backend Payment Processing: Handles transaction monitoring on Cardano blockchain, verifies ADA payments, and initiates fiat conversion.
Exchange Integration: Partnerships with regional exchanges/off-ramp providers like Yellow Card to handle liquidity and fiat payouts.
Banking/Mobile Money Integration: Direct settlement into bank accounts and mobile wallets through existing APIs of financial providers.
Security Layer: Implement strong encryption, fraud monitoring, and compliance modules for secure transactions.
Checkout UI, to enable people to pay African Merchants in Cadano ADA.
Here is a mockup of the checkout UI Image:

Please define the positive impact your project will have on the wider Cardano community
Increased On-Chain Adoption: By enabling merchants across Africa to accept ADA payments and settle in local currency via Yellow Card, the project directly drives measurable on-chain transaction volume, encouraging real-world usage of Cardano.
Ecosystem Growth: Developer-friendly APIs, SDKs, and open-source components foster innovation. Other developers can build extensions, plugins, or new applications, strengthening the Cardano ecosystem.
Bridging Crypto and Commerce: With Africa being a high crypto-adoption region but low merchant acceptance, this project bridges the gap, demonstrating Cardano’s utility for everyday commerce and providing a model for global replication.
Trust and Transparency: Open-source code, public documentation, and secure off-ramp integrations build confidence among merchants, developers, and users, reinforcing Cardano’s reputation as a reliable and scalable blockchain.
Community Collaboration: The project encourages community contributions via GitHub, promoting shared innovation, technical knowledge transfer, and active participation in the Cardano ecosystem.
Financial Inclusion: By simplifying ADA acceptance for SMEs, the platform empowers small businesses to tap into digital finance, expanding economic opportunities and demonstrating blockchain’s tangible benefits in emerging markets.
What is your capability to deliver your project with high levels of trust and accountability? How do you intend to validate if your approach is feasible?
Our team — Pius Ikeoffiah and Frema B. Boamah — combines deep technical expertise with strong project leadership to ensure reliable delivery:
1. Blockchain & Full-Stack Development Expertise:
Pius Ikeoffiah is a full-stack developer with over five years of experience building software solutions. He contributed to Spark, a blockchain-based platform enabling Africans to save collectively using USDC, and has built real-time asset-tracking applications at Sage Microsystems (MYT). He will lead the development of the payment gateway backend, APIs, and integration with Cardano wallets and the Yellow Card off-ramp.
2. Project Management & Technical Leadership:
Frema B. Boamah has over five years of experience in startup leadership, product development, and ecosystem building. She cofounded Trober and is Executive Director of the DeLotus Foundation, leading cross-functional teams to deliver impactful digital solutions. For this project, she will handle UI/UX design, documentation, open-source release management, and community adoption strategy.
3. Developer-Centric Approach:
Together, we can build APIs, SDKs (JS, Python, Flutter), and webhook-driven systems that allow merchants to integrate ADA payments easily and securely.
4. Security & Compliance Expertise:
We prioritize non-custodial flows, key management, and integration with KYC/KYB and regulatory-compliant partners, such as Yellow Card, to ensure safe and legally compliant operations.
5. Operational Reliability:
Our experience building production-ready systems ensures robust monitoring, observability, and high-availability services to maintain transaction accuracy and reliability.
Feasibility Validation
We will validate feasibility through progressive, measurable stages over a seven-month period:
Proof of Concept (Month 1–2):
DEX Integration for ADA → USDC:
Off-Ramp Integration (Month 4–5):
Merchant Pilot (Month 5–6):
Scaling & Monitoring (Month 6–7):
Milestone Title
Proof of Concept & Wallet Integration
Milestone Outputs
Development of a minimal hosted checkout capable of receiving ADA payments, allowing merchants to create payment links or QR codes.
Integration with CIP-30 compatible wallets for browser and mobile, enabling seamless signing and submission of ADA transactions.
Implementation of Lucid.js for transaction building, submission, and real-time monitoring of on-chain confirmations.
Logging and tracking infrastructure for detecting failed transactions, confirmations, and wallet connectivity issues, laying the foundation for the full payment flow.
Acceptance Criteria
Merchants can successfully generate payment links or QR codes and receive ADA payments on testnet/mainnet.
All transactions are verified on-chain, automatically detected by the system, and recorded accurately.
Wallet connections work reliably across supported devices and browsers without errors or user friction.
Evidence of Completion
Live demo of ADA being received on testnet/mainnet.
Transaction logs verifying successful submission, confirmation, and settlement of ADA payments.
Screenshots or screen recordings demonstrating wallet integration, signing, and transaction completion.
Delivery Month
2
Cost
12000
Progress
20 %
Milestone Title
ADA → USDC Conversion via DEX Aggregators
Milestone Outputs
Integration with Minswap and Wingriders DEX aggregators to swap received ADA into USDC on-chain.
Implementation of slippage management and transaction confirmation tracking, ensuring merchants receive accurate USDC amounts even during network congestion.
Creation of monitoring dashboards and logs for swaps, including transaction IDs, swapped amounts, and confirmation times.
Development of retry mechanisms and failure handling for swap transactions, ensuring reliable completion of ADA → USDC conversions.
Acceptance Criteria
ADA payments are consistently swapped to USDC on-chain for all test transactions.
Slippage remains within acceptable thresholds, and swap failures are automatically detected and resolved.
Swap results are accurately reflected in the merchant dashboard for transparency and reconciliation.
Evidence of Completion
On-chain transaction records showing ADA → USDC swaps via Minswap and Wingriders.
Demo showing test merchants receiving USDC equivalent for ADA payments.
Monitoring logs with swap performance metrics, including confirmation times, slippage, and failure handling.
Delivery Month
1
Cost
8000
Progress
10 %
Milestone Title
Fiat Settlement via Yellow Card Off-Ramp
Milestone Outputs
Integration with Yellow Card API for converting USDC into local currencies such as NGN, GHS, or KES.
Implementation of automated payout flows to merchant bank accounts or mobile money wallets.
Real-time monitoring and logging of settlement status, including tracking transaction IDs, amounts, and errors.
Error-handling mechanisms and retry logic to ensure reliable, timely settlements.
Acceptance Criteria
USDC is successfully converted and settled into local currency for all test merchants.
Settlements arrive on time, with correct amounts, and are visible on the merchant dashboard.
Failures or delays are automatically handled, and alerts are generated for unresolved issues.
Evidence of Completion
Transaction logs showing successful USDC → fiat settlements via Yellow Card.
Confirmation from merchants that funds have been received.
Screenshots or recordings demonstrating automated payouts and system logs under multiple scenarios.
Delivery Month
1
Cost
12000
Progress
20 %
Milestone Title
Merchant Dashboard & Pilot Onboarding
Milestone Outputs
Development of a comprehensive merchant dashboard that allows creation of payment links/QR codes, tracking of ADA and USDC transactions, settlement status, and exportable reports.
Onboarding 5–10 African businesses for a live pilot to validate real-world usability.
Dashboard includes analytics for transaction volumes, swap performance, settlement reliability, and alerts for failed payments or anomalies.
Incorporation of user feedback into the dashboard design to ensure smooth adoption and a clear, intuitive interface.
Acceptance Criteria
Merchants can manage payments end-to-end, including generating invoices, monitoring ADA → USDC → fiat conversions, and exporting reports.
Pilot merchants confirm usability, transparency, and reliability of the system.
Analytics and reporting features provide accurate, actionable insights into transactions and settlements.
Evidence of Completion
Live dashboard demonstration showing ADA payments, USDC swaps, and fiat settlements.
Feedback forms or recorded sessions from pilot merchants validating usability and system reliability.
Screenshots and logs showing successful transaction handling and analytics tracking.
Delivery Month
2
Cost
13000
Progress
30 %
Milestone Title
Scaling, Monitoring, and Final Release
Milestone Outputs
Full observability and monitoring across the entire payment pipeline, including ADA reception, DEX swaps, and fiat settlements.
Refined reporting, analytics, and alert systems for merchant dashboard and backend operations.
Complete open-source release including APIs, SDKs (JS, Python, Flutter), documentation, and example integrations.
Load testing and performance verification to ensure reliability under high transaction volumes.
Acceptance Criteria
System handles increasing transactions without failures, with APIs, webhooks, and off-ramp integrations remaining stable.
Documentation is complete, clear, and ready for adoption by other developers.
Merchant feedback confirms system stability, transparency, and adoption readiness.
Evidence of Completion
Operational dashboards demonstrating stable performance under load.
Published GitHub repository with working APIs, SDKs, and example integrations.
On-chain metrics showing total ADA/USDC processed, number of merchants onboarded, and successful settlements.
Delivery Month
1
Cost
10000
Progress
20 %
Please provide a cost breakdown of the proposed work and resources
Total Planned Budget: 55,000 ₳
Milestone 1: Proof of Concept & Wallet Integration (Month 1–2)
Expected Cost: 12,000 ₳
Full-stack Developer
Rate: 50 ADA per hour
Hours: 80 hours
Cost: 4,000 ADA
Project Manager / UI/UX Designer
Rate: 40 ADA per hour
Hours: 60 hours
Cost: 2,400 ADA
DevOps / Cloud Setup/ DevOps Engineer
Fixed Cost: 3,000 ADA
Temporary Developer / Contractor for Rapid Integration
Fixed Cost: 2,000 ADA
Other Costs (Monitoring, Design Tools)
Fixed Cost: 600 ADA
Total Budget for Milestone 1: 12,000 ₳
Milestone 2: ADA → USDC Conversion via DEX Aggregators (Month 3)
Expected Cost: 8,000 ₳
Full-stack Developer
Rate: 50 ADA per hour
Hours: 50 hours
Cost: 2,500 ADA
UI/UX Designer / Documentation Specialist
Rate: 40 ADA per hour
Hours: 30 hours
Cost: 1,200 ADA
Infrastructure & Tools (Cloud servers, API access to Minswap/Wingriders)
Fixed Cost: 1,500 ADA
Blockchain Consultant / Smart Contract Expert
Fixed Cost: 2,000 ADA
Other Costs (QA / Testing)
Fixed Cost: 800 ADA
Total Budget for Milestone 2: 8,000 ₳
Milestone 3: Fiat Settlement via Yellow Card Off-Ramp (Month 4)
Expected Cost: 12,000 ₳
Full-stack Developer
Rate: 50 ADA per hour
Hours: 50 hours
Cost: 2,500 ADA
UI/UX Designer / Documentation Specialist
Rate: 40 ADA per hour
Hours: 30 hours
Cost: 1,200 ADA
Infrastructure & Tools (Secure cloud storage, monitoring)
Fixed Cost: 2,000 ADA
QA and Engineer security engineer Off-Ramp Validation
Fixed Cost: 3,000 ADA
Contingency / Test Payouts
Fixed Cost: 3,300 ADA
Total Budget for Milestone 3: 12,000 ₳
Milestone 4: Merchant Dashboard & Pilot Onboarding (Month 5–6)
Expected Cost: 13,000 ₳
Full-stack Developer (Backend Integration, Dashboard)
Rate: 50 ADA per hour
Hours: 70 hours
Cost: 3,500 ADA
UI/UX Designer / Documentation Specialist (Pilot Onboarding, Feedback)
Rate: 40 ADA per hour
Hours: 60 hours
Cost: 2,400 ADA
Infrastructure & Tools (Cloud hosting for pilot dashboard, database scaling, analytics)
Fixed Cost: 3,000 ADA
UX Researcher / QA Tester for Merchant Onboarding
Fixed Cost: 2,500 ADA
Pilot Incentives, Training, Documentation
Fixed Cost: 1,600 ADA
Total Budget for Milestone 4: 13,000 ₳
Milestone 5: Scaling, Monitoring, and Final Release (Month 7)
Expected Cost: 10,000 ₳
Full-stack Developer (Performance Optimization & Observability)
Rate: 50 ADA per hour
Hours: 50 hours
Cost: 2,500 ADA
UI/UX Designer / Documentation Specialist (Community Onboarding Guides)
Rate: 40 ADA per hour
Hours: 30 hours
Cost: 1,200 ADA
Infrastructure & Tools (Cloud scaling, monitoring, alerting systems)
Fixed Cost: 2,000 ADA
Security Audit Consultant
Fixed Cost: 3,000 ADA
Miscellaneous Operational Costs
Fixed Cost: 1,300 ADA
Total Budget for Milestone 5: 10,000 ₳
How does the cost of the project represent value for the Cardano ecosystem?
The 55,000 ADA allocated to this project represents a strategic investment in the Cardano ecosystem, bridging the gap between Africa’s high cryptocurrency adoption and the limited ability for merchants to accept ADA as payment.
High Cryptocurrency Adoption in Africa:
Nigeria processed approximately $59 billion in cryptocurrency transactions in 2024, with an estimated 25.9 million users (11.9% penetration). In Ghana, around 20% of the population owns crypto, and in Kenya about 15% are active users. These numbers demonstrate a large, engaged market ready to transact, yet merchants face barriers to accepting digital currencies like ADA.
Challenges in Merchant Adoption:
Despite widespread individual adoption, merchants lack simple, secure infrastructure to accept and settle payments in ADA. This limits Cardano’s real-world utility and slows ecosystem growth.
Alignment with Cardano’s Mission:
This initiative empowers communities by enabling businesses to leverage blockchain for economic advancement, fosters innovation by providing tools for decentralized commerce, and builds trust through secure, transparent, and auditable payment flows.
On-Chain Adoption & Measurable Impact:
By enabling merchants to receive ADA and convert it to local currency via a secure off-ramp (Yellow Card), the project drives real-world on-chain transaction volume, creates actionable data for ecosystem growth, and encourages other developers to build on Cardano.
Terms and Conditions:
Yes
Full-Stack Developer (Pius Ikeoffiah): Responsible for building the hosted checkout, APIs, and SDKs. Will integrate wallet connectivity (CIP-30), on-chain transaction monitoring, ADA to USDC conversion via DEX aggregators (Minswap, Wingriders), and off-ramp settlement with Yellow Card.
Project Manager & UI/UX Designer (Frema B. Boamah): Oversees project execution, coordinates milestones, manages timelines, and ensures deliverables align with feasibility targets. Designs merchant-facing interfaces, dashboards, and developer documentation to make the platform intuitive and adoption-ready.