Last updated 5 months ago
Decentralized token launches on Cardano rely on slow and expensive L1 processing. Launches require many transactions, leading to high fees and long waiting times. This limits Cardano adoption.
We bring the MultiDex Launchpad to Hydra and unlock fast, low-cost L2 execution, making on-chain token launches smooth and affordable while keeping the fairness, robustness, and security of L1.
Please provide your proposal title
Hydra Launchpad: Cheap,Fast,Non-Custodial Multi-Dex Launches
Enter the amount of funding you are requesting in ADA
200000
Please specify how many months you expect your project to last
5
Please indicate if your proposal has been auto-translated
No
Original Language
en
What is the problem you want to solve?
Decentralized token launches on Cardano rely on slow and expensive L1 processing. Launches require many transactions, leading to high fees and long waiting times. This limits Cardano adoption.
Supporting links
Does your project have any dependencies on other organizations, technical or otherwise?
No
Describe any dependencies or write 'No dependencies'
No dependencies
Will your project's outputs be fully open source?
Yes
Please provide details on the intellectual property (IP) status of your project outputs, including whether they will be released as open source or retained under another licence.
MIT License
Please choose the most relevant theme and tag related to the outcomes of your proposal
DeFi
Describe what makes your idea innovative compared to what has been previously launched in the market (whether by you or others).
The decentralized token launchpad landscape on Cardano is scarce, which increases risks for both users and projects wanting to launch their tokens. There are WingRiders Launchpad, Snek, and Minswap Launchbowl, all of which provide on-chain contract-driven launchpads with very different visions; yet, none of them support Hydra. This proposal aims to adapt the non-custodian WingRiders Launchpad for the unique advantages that Hydra can bring to decentralized token launches, which has never been done before.
The audited, non-custodial, decentralized, fully on-chain launchpad created by WingRiders will be extended to support multi-dex launches and will be made open-source. This launchpad prioritizes safety and fairness by using on-chain data structures and a smart contracts-driven execution flow. The price is determined by the token supply and demand; each user is compensated according to their contribution.
The launchpad provided by Snek uses a bonding curve to determine the price of a distributed token, meaning the user's rewards depend on the exact pool state during the contribution. The contracts are not open-sourced, so it is difficult to assess how safe the execution is.
The same is true about Minswap’s launchbowl, which uses a discovery and a distribution phase instead of a pool-like curve, but the exact specifics are hard to tell since the contracts are not generally available for review.
All of these solutions, however, perform validation on L1, which means launch owners, contributors, and the protocol itself incur additional costs and suffer from low throughput.
Currently, project owners and contributors need to choose between trusting a service or relying on slow and expensive on-chain validation. Additional research and development focused on non-custodial launchpads is important because there is so little done on this front, which makes life harder for everyone involved and potentially endangers huge sums of money in case a project chooses to perform an off-chain launch. Things can be different: a launchpad that integrates with Hydra could offload the expensive on-chain validation to L2 while still maintaining the safety and fairness requirements.
Describe what your prototype or MVP will demonstrate, and where it can be accessed.
Our prototype will bring the non-custodial open-sourced multi-dex Launchpad to Hydra, providing cost reduction and speed improvements. We will develop all the necessary infrastructure and UI and expose those to users for the Cardano preprod network. The link will be shared publicly.
Describe realistic measures of success, ideally with on-chain metrics.
The project's success can be measured by checking the savings and speed improvements against the existing L1 Cardano launchpad implementation with analogous configuration and interactions
Our estimations show that for a mid-sized launch (260 contributors), the launch finalization can omit at least 29 L1 transactions. We can extrapolate this to bigger launches, and, e.g., for 1000 contributors, we can expect savings of at least 93 L1 transactions. All of these transactions still need to be performed on L2, but without any associated transaction fee costs and waiting times, reducing the burden on contributors, token issuers, the supporting infrastructure, and the L1 blockchain as a whole.
Beyond transaction savings, we will measure the reduction in launch finalization time. For comparable configurations on L1 and Hydra, we expect the time from contributions closed to rewards distributed + pools created to decrease significantly. A clear success indicator will be consistently faster finalization on Hydra for test launches with similar contributor counts and parameters.
Another dimension of success is the cost and UX of managing contributions. On L1 today, every adjustment of a commitment requires a separate transaction and fee. In the Hydra-based design, these changes happen inside the Hydra head and do not incur extra L1 costs; users effectively submit L1 transactions once to enter and once to exit. In a realistic scenario where an active participant adjusts their contribution tens of times during a volatile launch, that would mean tens of L1 transactions (and fees) avoided. In an extreme case where a user tweaks their position 100 times, they save the cost of 100 separate L1 transactions, while still benefiting from the same non-custodial guarantees.
On the ecosystem side, we will monitor how often the Hydra launchpad codebase and docs are referenced or reused by other teams (for example, forks, issues, or integration attempts). Even a handful of external teams experimenting with the code or contributing feedback will be a good signal that this is becoming a reference implementation for Hydra-enabled launchpads.
Cheaper, faster launches with no penalty for adjusting commitments should also change behaviour. When projects can run fair, non-custodial launches without large L1 fee overhead, smaller or iterative launches become viable. For contributors, being able to freely increase, decrease, or exit positions inside Hydra without paying repeated L1 fees lowers both cost and anxiety. Together, this should encourage more projects to choose on-chain launches on Cardano and more active, dynamic participation from users.
Please describe your proposed solution and how it addresses the problem
We can see the core problem as the friction and cost involved in running high-traffic token launches on Cardano L1. Current launchpad solutions struggle with throughput, high fees, and slow finalization, which limits both the experience of existing users and Cardano's adoption. By tightly integrating with Hydra, we address these bottlenecks with a scalable and low-latency approach while fully preserving Cardano’s security model.
Our solution builds on the existing WingRiders non-custodial multi-DEX launchpad open-sourced contracts, as they already offer a robust and production-ready foundation. Extending it for Hydra lets us keep the same safety and fairness guarantees while opening the door to significant performance improvements. Both contributors and project owners launching their tokens will benefit from faster execution, higher throughput, and lower fees.
This proposal engages launchpad users, token issuers, and developers exploring Hydra for real-world decentralized applications. The UI will integrate Hydra Explorer so participants can follow each operation and launch stage as they can on L1, making the process transparent. Contracts will include secure bridging mechanisms to move funds in and out of Hydra without additional trust assumptions.
Impact will be demonstrated through benchmarks against L1 launch executions, cost comparisons, and preprod test launches. We will publish a document outlining the advantages of Hydra and its limitations, and how it qualitatively changes the user experience. This serves both the wider community, the Hydra team, and other dApp developers considering Hydra integration.
What sets this project apart is that it’s an incredibly practical yet novel application of Cardano L2 scaling with concrete benefits for token issuers, contributing users, dApp developers, and the wider Cardano ecosystem as a whole by showcasing a mature Hydra use-case and reducing strain on Cardano L1.
Using Hydra to process a launch looks like a natural fit with how Hydra massively increases the throughput and reduces fees incurred by the agent submitting the transactions. For users, that means faster processing once the contribution phase ends and lower fees as they don't need to compensate for the folding. Since Hydra preserves the same contracts and validations, users can still be sure of the safety, but without incurring the costs and time they would have if they were to participate in an L1 launch.
The launchpad will consist of several interconnected components:
Please take note that the bulk of the on-chain and off-chain logic has already been implemented, audited, and battle-tested. It will be simplified and adapted for Hydra usage and its unique advantages, not reimplemented from scratch.
The backend will consist of a server exposing endpoints for the frontend to query. It additionally has to manage a Hydra node used to perform launches and expose its status and transactions publicly.
The frontend provides UI for interacting with the launches and a Hydra explorer for visualizing the state of the Hydra network.
There are several important on-chain contracts involved:
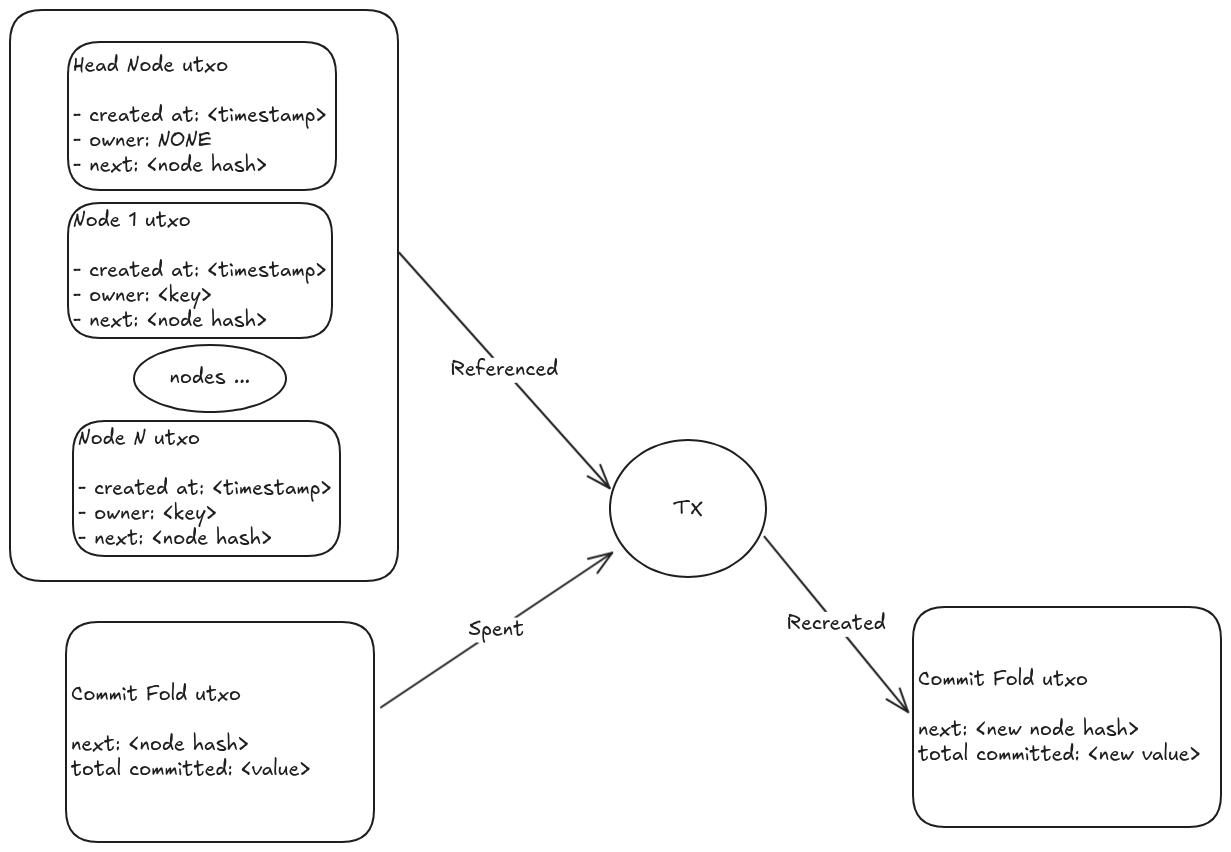
The nodes that represent user commitments form on-chain linked list where each utxo references the next by its key (node hash):
The linked list starts with the Head node, the linked list is sorted by the node hash alphabetically.

Insertion into the linked list is as simple as adjusting a node with the closest hash:

Once the commitment time is over, a commit fold utxo "folds" over all the created nodes counting up the raised liquidity:

Since the nodes are sorted, their order is known deterministically and can be verified by smart contracts.
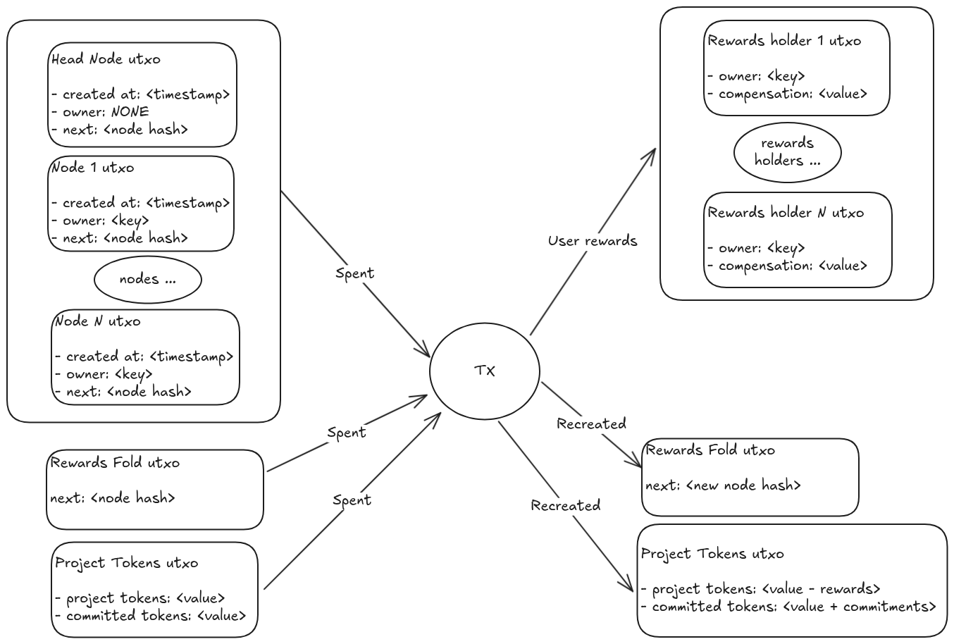
Once the commit fold is finished, a rewards fold is created and it distributes the user rewards and collects their commitments:

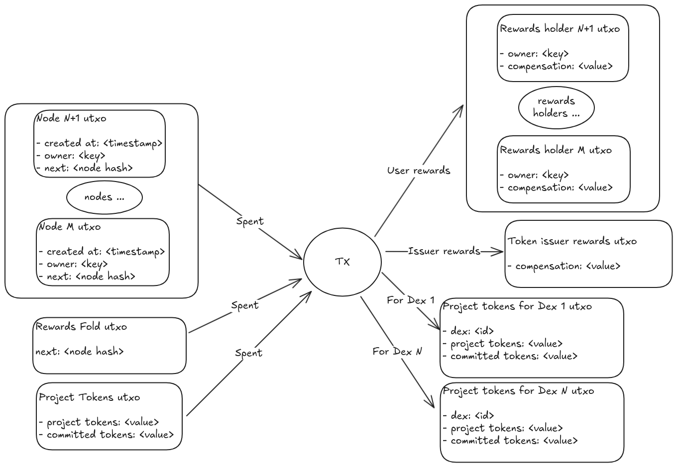
The last iteration of the rewards fold splits the collected tokens between the token issuer and utxos which will subsequently create DEX pools:

And final project tokens holders can be spent to create a pool on a DEX specified during launch creation:

Mockups
Here are the mockup images for the Hydra Launchpad frontend UI. Full-resolution images and user flows cna be found in the linked supporting documentation.
Launchpad dashboard:

Launch details:

Creation of a new token launch:

Please define the positive impact your project will have on the wider Cardano community
Implementing this proposal enables significantly faster launchpad execution and lower fees for all parties involved, without compromising on safety or fairness. It additionally advances the use cases where Hydra is successfully applied, proving the benefits of an L2 solution for Cardano.
Launch owners and contributors benefit from faster execution, higher throughput, and lower fees. Contributors can react to changing launch conditions fast and without associated transaction fees on L2. Safe and fair token launches become more widely available, attracting new projects to Cardano and benefiting the whole ecosystem by providing a non-custodial way to raise liquidity.
Cardano developers can have a real-world example of a complex decentralized application running on Hydra. They can freely analyze the source code, the running system, and go through the extensive documentation suite developed in this proposal. This improves the general developers' knowledge and exposes them to novel approaches for throughput improvements in their dApps.
The Hydra team has a new use case where issues can be ironed out and the ecosystem can be improved. All feedback collected from the implementation of this proposal will be shared with the Hydra team.
What is your capability to deliver your project with high levels of trust and accountability? How do you intend to validate if your approach is feasible?
The WingRiders engineering team (authors of WingRiders Launchpad and Hydra Explorer) has extensive experience in developing on Cardano and Hydra, including hardware wallet integrations, decentralized smart contract-based applications, and explorers. The proposed project is incremental and builds on existing architecture and contracts, ensuring technical feasibility.
Milestone Title
Smart contracts upgrades
Milestone Outputs
Acceptance Criteria
Evidence of Completion
Delivery Month
1
Cost
6000
Progress
30 %
Milestone Title
Off-chain infrastructure
Milestone Outputs
Acceptance Criteria
Acceptance criteria:
Evidence of Completion
Delivery Month
3
Cost
60000
Progress
60 %
Milestone Title
Frontend and UI, Testing & Deployment
Milestone Outputs
Acceptance Criteria
Evidence of Completion
Delivery Month
4
Cost
30000
Progress
70 %
Milestone Title
Community Engagement
Milestone Outputs
Acceptance Criteria
Evidence of Completion
Delivery Month
5
Cost
20000
Progress
80 %
Milestone Title
Project Close-out Report and Project Close-out Video
Milestone Outputs
Acceptance Criteria
Evidence of Completion
Delivery Month
5
Cost
30000
Progress
100 %
Please provide a cost breakdown of the proposed work and resources
Milestone 1: Smart contracts upgrade
Milestone 2: Advanced data display & presentation features
Milestone 3: Highlighting, Error Handling & Chrome Extension
Milestone 4: Community Engagement
Final Milestone: Close-out report & video
How does the cost of the project represent value for the Cardano ecosystem?
This proposal reduces costs and execution time for non-custodial launches without compromising on safety or decentralization. Users can pay lower fees and aren’t restricted by L1 wait times and transaction fees in their commitment management.
Hydra is a priority target and a promising L2 solution, and implementing a launchpad using it additionally proves its usefulness and allows getting information about the improvements it brings in realistic smart contracts-heavy scenarios.
Implementing this proposal brings additional value to Cardano by allowing cheaper token launches for both the launch owners and the contributors.
The general Cardano developers get a complex and real-life example of a decentralized application seamlessly integrating with Hydra, and can analyze how it works in detail, and extract valuable knowledge about lesser-understood parts of Hydra and smart contracts-heavy applications.
I confirm that evidence of prior research, whitepaper, design, or proof-of-concept is provided.
Yes
I confirm that the proposal includes ecosystem research and uses the findings to either (a) justify its uniqueness over existing solutions or (b) demonstrate the value of its novel approach.
Yes
I confirm that the proposal demonstrates technical capability via verifiable in-house talent or a confirmed development partner (GitHub, LinkedIn, portfolio, etc.)
Yes
I confirm that the proposer and all team members are in good standing with prior Catalyst projects.
Yes
I confirm that the proposal clearly defines the problem and the value of the on-chain utility.
Yes
I confirm that the primary goal of the proposal is a working prototype deployed on at least a Cardano testnet.
Yes
I confirm that the proposal outlines a credible and clear technical plan and architecture.
Yes
I confirm that the budget and timeline (≤ 12 months) are realistic for the proposed work.
Yes
I confirm that the proposal includes a community engagement and feedback plan to amplify prototype adoption with the Cardano ecosystem.
Yes
I confirm that the budget is for future development only; excludes retroactive funding, incentives, giveaways, re-granting, or sub-treasuries.
Yes
I Agree
Yes
WingRiders engineering team is composed of experienced professionals in blockchain technology and software development. Our team members stand behind projects like Adalite, Yoroi wallet, Emurgo’s first blockchain explorer/indexer, firmware for hardware wallets Trezor and Ledger (bringing them to Cardano), WingRiders DEX and LaunchPad.
Smart Contract Developer:
Eugene Rossokha https://www.linkedin.com/in/eugene-rossokha/
FrontEnd Developer
Martin Zemanik https://www.linkedin.com/in/martin-zeman%C3%ADk/
BackEnd Developers:
Michal Kovac https://www.linkedin.com/in/michal-kovac/
Ludmila Simkova https://www.linkedin.com/in/ludmila-simkova/
Marketing Specialist:
Sofija Stancic https://www.linkedin.com/in/sofija-stancic